当前位置:首页 > 专题专栏 > 福建省新冠疫情防控工作专栏 > 便民资讯
孕产妇如何预防新冠?如果感染,什么情况下需要就医?是否会影响胎儿?针对在厦孕妈妈关心的热点问题,厦门市卫健委组织市围产保健协作组专家为大家答疑
Q
孕产妇是否更容易感染新冠?感染后发生并发症的风险是否更高?
A
从总体人群表现看,孕产妇奥密克戎感染率和普通人群接近,出现症状的表现类型也和普通人群接近,如咽干、咳嗽、流鼻涕、浑身酸痛、发烧等。有妊娠计划的女性最好在孕前接种新冠病毒疫苗,增加营养,增强自身免疫力,尽量调整好身体状态再怀孕。
然而,研究表明,与育龄非孕妇相比,孕产妇罹患重症、感染新冠病毒的风险会增加。怀孕期间感染新冠病毒与发生早产的可能性变大存在一定联系。年龄较大、超重或患有心脏病、高血压和糖尿病等基础疾病的孕妇较易因新冠病毒感染而出现严重后果。孕产妇及其身边的人必须采取预防措施,保护自己免受新冠病毒感染。
Q
孕产妇如何防范新冠病毒?
A
孕产妇预防新冠病毒感染的措施与大多数人一样,可以通过以下方式保护自己和身边的人:①保持和他人之间的距离,少去人员聚集场所;②保持房间通风良好;③注意休息,保证睡眠,多饮水,适当增加富含蛋白质食物及新鲜蔬菜水果;④适当运动,保持孕期合理体重增长;⑤在密闭环境或人多地方注意佩戴口罩;⑥用含酒精成分的免洗洗手液或肥皂和清水勤洗手;⑦咳嗽或打喷嚏时,用弯曲的手肘或纸巾遮住口鼻,然后立即处理用过的纸巾;⑧如果发烧、咳嗽或呼吸困难,应尽早就医。
Q
孕产妇产检前需要做什么准备?
A
按照最新要求,进入医疗机构需持有48小时核酸检测结果,建议每次产检前48小时内提前检测核酸;孕37周后,孕产妇及计划陪同产检或住院的家属建议每两天检测一次核酸,以便突然临产能从容应对。
如紧急情况,无48小时核酸检测结果也要就诊。出现发热、呼吸道症状,可前往发热门诊(诊室)就诊;其他紧急情况,直接进入原产检机构或就近医疗机构急诊缓冲区域就诊。
Q
孕产妇感染了新冠病毒,怎么办?
A
如未合并严重基础疾病的无症状感染者、轻型患者,可居家隔离,也可自愿选择集中隔离治疗。居家隔离孕产妇需严密监测,充分休息,合理营养,如单纯发烧,可遵医嘱服用退烧药,如服用退烧药仍未退烧或出现其他症状,需及时就医。
新冠普通型患者、合并严重基础疾病(心脏病、肿瘤等)但病情稳定的无症状感染者和轻型、重型、危重型患者,需到原产检机构或定点医院就诊。
Q
孕产妇感染了新冠,如无症状或轻型患者选择居家隔离,要注意什么?
A
可通过电话或互联网与原产检医院联系,进行线上孕产期保健指导,如出现头晕、头痛、心慌、憋气等症状,或妊娠剧吐、腹痛、阴道出血或流液、胎动异常或胎动消失,临产等不适情况,紧急就医。
Q
孕产妇感染了新冠病毒,可以去哪里就诊?
A
根据国家卫健委最新要求,所有医疗机构均要接诊核酸阳性患者,孕产妇可去原产检医院就诊及分娩,如原产检机构无接诊条件,可在区妇幼保健院协调下去有接诊能力的医疗机构就诊及分娩;如原产检机构临时关闭或无床位,可去定点医院就诊及分娩。紧急情况可就近就诊。
Q
孕产妇感染了新冠病毒,要如何就诊?
A
如确需外出就诊,全程做好个人防护,佩戴N95口罩,专车或120(紧急情况)点对点到达医疗机构,就医结束后再点对点返回家中,不乘坐公共交通工具。
Q
孕产妇感染后,会将病毒传播给孩子吗?可以继续妊娠吗?
A
目前还没有足够的证据显示新冠病毒感染有母胎传播的风险,感染母亲所生新生儿中,95%以上无感染且出生状态良好。
如为孕早期感染,出现38.5℃以上的持续高热,对胚胎组织有一定危害,需要特别关注。应综合孕周、疾病严重程度等,并结合患者具体情况进行评估,决定是否继续妊娠。
Q
孕产妇有新冠病毒感染治疗对胎儿是否有影响?
A
对于确诊感染新型冠状病毒的孕产妇,如需用药,要严格在医生的指导下进行治疗。根据现有经验,大多数治疗措施是相对安全的,医生会根据孕妇和胎儿情况,全面考虑,慎重用药。
Q
感染新冠病毒是否为剖宫产指征?
A
基于现有的研究,没有足够的证据支持剖宫产在防止可能的垂直传播方面优于自然分娩。对于新冠病毒感染的产妇阴道分娩相对比较安全,但必须做好防护。如果没有产科的剖宫产指征,不是重症患者,不建议盲目采用剖宫产来减少母婴垂直传播。
Q
孕产妇感染新冠病毒,新生儿应该如何喂养?
A
母乳是大多数婴儿最好的营养来源,可以增强抵抗力,预防许多疾病。且目前研究证实,感染新冠病毒孕产妇的母乳中未发现有新冠病毒。因此,感染新冠病毒的母亲,若无重症,母乳喂养是安全的。
但是病毒可能会通过母亲说话、咳嗽或打喷嚏途径传播给新生儿。因此,若建议哺乳时采取以下预防措施:
1.在接触孩子或吸奶器前,至少规范洗手20秒,同时戴上面罩(完全遮盖面部)和口罩,母乳喂养期间避免说话或咳嗽。
2.若有咳嗽或打喷嚏等,需立即更换口罩。
3.在手动或机械提取乳汁的情况下,严格遵守清洁卫生;吸完奶后规范消毒吸奶器。
4.建议母亲将乳汁挤出后由健康的家属或照护人员用杯子或勺子来喂养新生儿。
Q
孕产妇感染新冠病毒后可以和新生儿同住吗?
A
孕产妇感染新冠病毒后可以选择和新生儿同住,但建议保持2米以上间隔。母亲应该佩戴N95口罩,并严格做好手卫生。可使用如在母亲和新生儿间使用布帘等物理屏障,以尽量减少病毒的传播。
Q
新生儿一旦感染新冠病毒,病情是否更严重?
A
新生儿刚出生时,体内带有从母体获得的抗体,相当于一层天生的保护屏障。从目前研究数据看,新生儿即使被感染,出现重症的几率也较低,如未患有先天性基础疾病,通常很快就能康复。因此,孕产妇及家人不必过于担心。
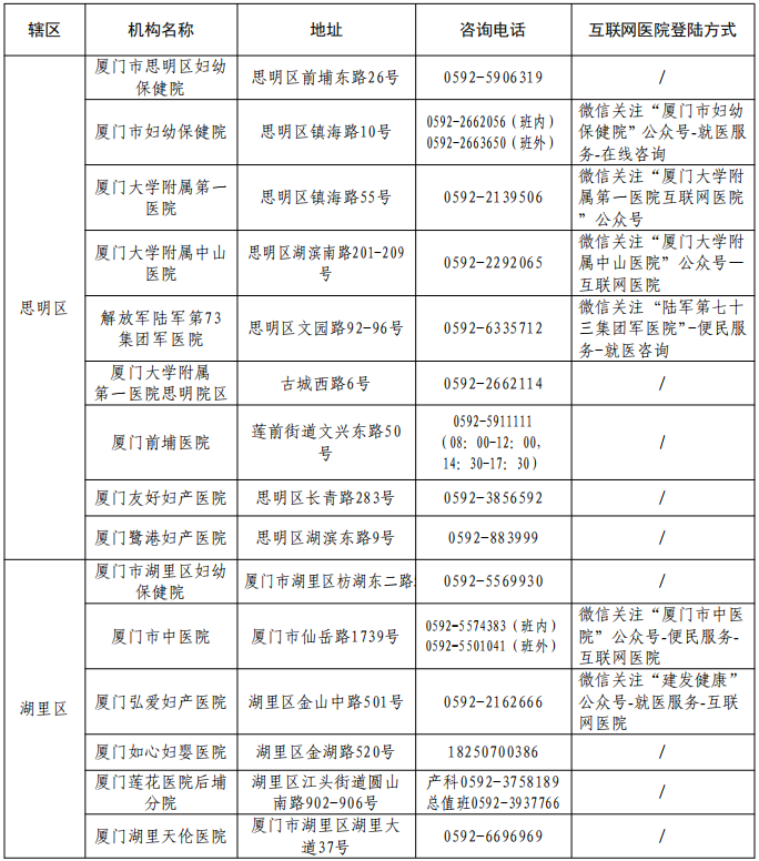
孕产妇需要就医及咨询怎么办?收好下方这份厦门市助产机构及妇幼保健院咨询电话一览表。
厦门市助产机构及妇幼保健院
咨询电话一览表


省政府及省直单位
国家、省、自治区、直辖市、计划单列市卫健委
各设区市卫健委
直属单位
其他卫生单位
省政府及省直单位
国家、省、自治区、直辖市、计划单列市卫健委
各设区市卫健委
直属单位
其他卫生单位
网站标识码:3500000039闽ICP备19026269号
闽公网安备 35010202000138号
地址:福州市鼓屏路61号邮编:350003总访问量:
主办:福建省卫生健康委员会承办:福建省卫生健康委员会宣传处
为确保最佳浏览效果,建议您使用以下浏览器版本:IE浏览器9.0版本及以上; Google Chrome浏览器 63版本及以上; 360浏览器9.1版本及以上,且IE内核9.0及以上。

闽政通APP
关闭