人民网福州3月19日电 (杨灏昱)“我的宝宝呛奶了,不能呼吸,脸都紫了……”3月10日清晨,福州大学附属省立医院福建省急救中心120调度员李如涛接到一通紧急呼救电话,电话那头带着哭腔的声音求助,一名出生仅16天的女婴因呛奶窒息面色青紫、呼吸骤停,情况危急。
“救护车已派出!请保持冷静,按我的指导操作!”接到报警后,拥有28年120调度经验的李如涛迅速启动MPDS急救系统(急救医疗优先分级调度系统),同步调度急救车。确认婴儿无意识、无呼吸后,她立刻开启远程救援:“立即让宝宝平躺,检查口腔是否有异物。”得到否定答复后,一场“隔空救援”就此展开。

120调度员李如涛。受访者供图
“将两指置于宝宝两乳头连线中点处的胸骨,垂直下压3厘米,每秒至少2次,连续按压5次。”电话这头,李如涛清晰专业的指令掷地有声;电话那端,家属颤抖的双手按指令执行。完成胸外按压后,李如涛指导家属调整婴儿头部后仰,但患儿仍未恢复自主呼吸。
“现在请用嘴完全覆盖宝宝的嘴和鼻,给予五次人工呼吸,每次持续半秒,观察胸廓起伏。”随着最后一道急救指令的落实,四分钟后,电话里传来女婴的啼哭。“宝宝哭了!有呼吸了!”家属激动地说。
李如涛是福建省急救中心120调度室的一名调度员,已在这个岗位坚守了28年。事后,李如涛回忆说,这是她职业生涯中处理的最小年龄呛奶窒息案例,“当听到婴儿啼哭时,紧绷的神经才稍稍放松。”

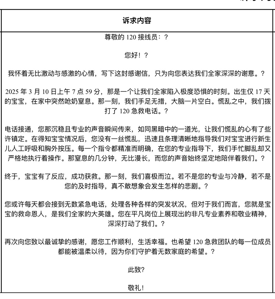
家属感谢信。受访者供图
3月17日,一封饱含深情的感谢信通过12345便民服务平台送达调度中心。家属在信中写道:“在您的专业指导下,我们手忙脚乱却又严格地执行着操作。那窒息的几分钟,无比漫长,而您的声音始终坚定地陪伴着我们……希望120急救团队的每一位成员都能被温柔以待,因为你们守护着无数家庭的希望。”
面对感谢,李如涛坦言:“这封感谢信将永远铭刻在我的记忆里。看似专业的指导背后,是家属全然的信任与配合,这场生命的双向奔赴,让我倍感温暖。”
目前,李如涛和急救中心的10余名调度员共同肩负着整个福州片区的急救调度任务,每天120受理的电话总量有1300多通,其中急救事件170余起。“遇到紧急情况时,希望大家都能相信120调度员,努力配合问询。”李如涛表示,因为120调度员的每一个问题都至关重要,只有信息准确,他们才能给出最有效的指导,为患者争取更多的抢救时间。
这场教科书式的“隔空救援”,不仅展现了120调度员的专业素养,更印证了“专业指导+公众配合”的关键性。
省政府及省直单位
国家、省、自治区、直辖市、计划单列市卫健委
各设区市卫健委
直属单位
其他卫生单位
省政府及省直单位
国家、省、自治区、直辖市、计划单列市卫健委
各设区市卫健委
直属单位
其他卫生单位
网站标识码:3500000039闽ICP备19026269号
闽公网安备 35010202000138号
地址:福州市鼓屏路61号邮编:350003总访问量:
主办:福建省卫生健康委员会承办:福建省卫生健康委员会宣传处
为确保最佳浏览效果,建议您使用以下浏览器版本:IE浏览器9.0版本及以上; Google Chrome浏览器 63版本及以上; 360浏览器9.1版本及以上,且IE内核9.0及以上。

闽政通APP
关闭